您的位置 首页 财经

两大央企同日公告,签署百亿元海外新能源大单

10月10日晚间,中国电建、中国能建两大央企先后公告,近日签署合计金额超百亿元的海外新能源项目合同。中国电建称,下属联合体签署约117.19亿元沙特光伏项目重大合同。中国能建称,下属联营体签署合计约195.54亿元新能源总承包工程合同。

10月10日晚间,中国电建、中国能建两大央企先后公告,近日签署合计金额超百亿元的海外新能源项目合同。中国电建称,下属联合体签署约117.19亿元沙特光伏项目重大合同。中国能建称,下属联营体签署合计约195.54亿元新能源总承包工程合同。

具体来看,中国电建下属子公司中国水电建设集团国际工程有限公司、中国电建集团华东勘测设计研究院有限公司与中国电力建设集团有限公司组成联合体,与沙特阿菲夫可再生能源公司签订了沙特阿菲夫1光伏和沙特阿菲夫2光伏项目合同。

据悉,合同金额折合人民币分别约58.43亿元、58.76亿元,合计约117.19亿元。两个项目均位于沙特中部地区利雅得省阿菲夫镇,工程范围包括修建2000MW光伏场区、33/132kV场区升压站、132kV送出线路、电网站的部分连接设施和接口设施、连接道路等。合同工期均为26个月。

两大央企同日公告,签署百亿元海外新能源大单

中国电建表示,上半年,公司聚焦国际业务高质量发展,推动运营效率与市场规模同步提升,1月至6月公司国际业务新签合同额1416.65亿元,同比增长17.50%,占公司新签合同总额的20.63%;实现国际主营业务收入437.15亿元,同比增长5.98%,占公司总体的14.98%。公司以高质量发展为引领,借力共建“一带一路”,抢抓产业升级与政策叠加新机遇。

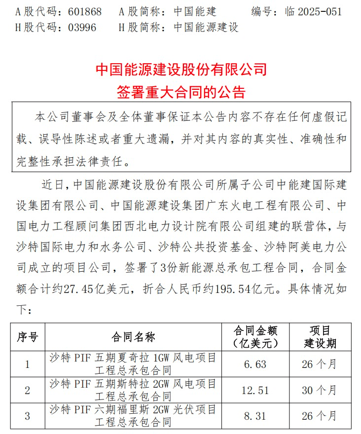
中国能建公告称,近日,公司所属子公司中能建国际建设集团有限公司、中国能源建设集团广东火电工程有限公司、中国电力工程顾问集团西北电力设计院有限公司组建的联营体,与沙特国际电力和水务公司、沙特公共投资基金、沙特阿美电力公司成立的项目公司,签署了3份新能源总承包工程合同。

据悉,合同金额合计约27.45亿美元,折合人民币约195.54亿元。其中,沙特PIF五期夏奇拉1GW风电项目合同金额6.63亿美元,建设期26个月;沙特PIF五期斯特拉2GW风电项目合同金额12.51亿美元,建设期30个月;沙特PIF六期福里斯2GW光伏项目合同金额8.31亿美元,建设期26个月。

两大央企同日公告,签署百亿元海外新能源大单

2025年上半年,中国能建实现营业收入2120.91亿元,同比增长9.18%;实现归母净利润28.02亿元,同比增长0.72%。中国能建表示,上半年,公司高质量实施“走出去”战略,国际经营势头强劲,境外新签合同额、营业收入、利润总额继续保持高速增长,分别同比增长13.74%、12.92%和10.15%。业务结构持续优化,聚焦能源电力基础设施建设,公司能源电力海外新签合同额快速增长,占境外新签总额超80%,特别是“风光氢储”等新能源业务增幅较大,上半年签约同比增长78.6%。

作者:胡嘉树

本文来自网络,不代表天牛新闻网立场,转载请注明出处:http://hd880.cn/28895.html

作者: wczz1314

为您推荐

发表回复

您的邮箱地址不会被公开。 必填项已用 * 标注

联系我们

联系我们

13000001211

在线咨询: QQ交谈

邮箱: email@wangzhan.com

关注微信
微信扫一扫关注我们

微信扫一扫关注我们

关注微博
返回顶部